发布时间:2026-04-18 06:36:07作者:xx
2026年纪念币发行时,预约渠道是众多藏友关注的重点。一般来说,主要有以下几种常见的预约渠道。

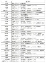
首先是中国人民银行官方网站。央行官网会在纪念币发行前发布详细的预约公告,包括预约时间、兑换时间、预约数量限制等关键信息。藏友们可在规定时间内,按照官网指引进行操作,填写个人信息、选择预约数量等,完成预约流程。官网预约渠道具有权威性和准确性,能确保藏友获取最官方、最准确的信息。
其次是各大银行官方网站及手机银行app。工商银行、农业银行、中国银行、建设银行、交通银行等几大国有银行,以及部分股份制商业银行,通常会承担纪念币的预约兑换工作。这些银行会在其官方网站首页或手机银行app显眼位置发布纪念币预约入口。藏友们需提前下载并注册相关银行的手机银行,在预约期间登录进行预约操作。银行渠道的优势在于,与藏友日常金融服务相关联,操作相对便捷,而且银行会提供较为细致的预约指导和后续服务。

再者,部分第三方支付平台也可能参与纪念币预约。一些与银行合作紧密的第三方支付平台,会在获得授权后,为藏友提供纪念币预约服务。但这种渠道相对较少,且具体情况需根据央行及相关银行的安排而定。

此外,一些钱币收藏类网站或论坛也可能会有关于纪念币预约的信息汇总和交流。不过,这些平台主要是藏友之间分享经验和信息的地方,并非官方预约渠道,藏友在参考时需谨慎核实信息来源的准确性。
总之,2026年纪念币预约时,藏友们要密切关注央行及各大银行官方渠道发布的信息,选择正规、可靠的预约方式,以确保顺利预约到心仪的纪念币。
免责声明:以上内容源自网络,版权归原作者所有,如有侵犯您的原创版权请告知,我们将尽快删除相关内容。
上一篇:uc浏览器极速版多少元宝能换一元
下一篇:pp视频动漫在线观看入口在哪
如何成为抖音外卖骑手
抖音冰墩墩特效视频怎么拍摄
淘宝怎么购买冬奥会吉祥物冰墩墩
支付宝早起打卡失败怎么回事
2022春运火车票提前多久预售
支付宝2022年年有余活动怎么玩
支付宝隔离政策在哪里查
支付宝嘉图借书怎样还书
微信星星特效怎么触发
拼多多答题领iPhone答案是什么
铁路12306怎么选两人同行的连排座
快手极速版账户冻结怎么解决
剪映如何调倍速
如何关闭阿里云盘自动备份
果酱视频app如何保存视频
支付宝页面怎么变成黑色
手机版今日头条官方网站是什么
网易爆米花如何添加夸克网盘
谷歌浏览器如何设置强制缩放
速读免费小说app如何修改昵称
决胜台球是款台球竞技比赛闯关游戏,游戏中玩家可以体验到非常真实的台球玩法,有着大量的关卡可以去解锁闯关,可以在商城中进行购买各种风格的球杆,不断的提高实力,达到更高的段位。游戏特色1.游戏中的奖励多样,轻松解锁不同的球杆2.简单在游戏中进行规划撞击,完成台球比赛3.关卡匹配,玩法不同,游戏自由选择游戏亮点1.简单游戏操作玩法,在游戏中轻松提升技巧2.学习更多的台球知识,轻松在游戏中封神3.精致游戏
3.2
火爆三国手游是很好玩的三国策略战争手游,在游戏中会有很多的武将可以让玩家来进行获取,游戏中的武将都是三国中耳熟能详的人物,玩家在游戏中可以指挥自己的角色在游戏中开始精彩的战斗。游戏玩法超多的武将选择,更结合武将养成的玩法,喜欢这款游戏的不要错过,游戏中玩家可以不断解锁强力武将,中后期随着等级的提升也能打出爆发的伤害,非常节省玩家的时间,并且还搭配了各种的技能,感受全新的乐趣体验。游戏介绍火爆三国是
3.1
射爆香肠人是款画面视角非常独特的休闲闯关游戏,在一开始玩家需要慢慢的熟悉玩法教程,就可以快速的上手了,有点类似于塔防的玩法机制,选择摆放一个个的角色,来阻止各种的香肠人通过。游戏特色1.超级丰富的闯关内容等待你的加入,通过各个关卡中的挑战来体验丰富的游戏乐趣!2.在一次次的闯关挑战当中来积累更多的经验,收集更多的道具,以此提升自己的闯关能力!3.紧张刺激的射击对战过程,每个关卡里面出现的香肠人战斗
4.2
我踢得贼准是款非常趣味的足球射门闯关小游戏。游戏中玩家将操控中角色进行调整好角度和方向来进行一次次的射门,角色离球门的距离是会越来越远的,需要准确的调整好位置与角度。游戏特色1.自由组建自己的游戏团队,在游戏中轻松战斗2.真实好玩的游戏挑战过程,轻松进行游戏冒险3.夺得冠军,轻松简单提升自己的踢球实力游戏亮点1.不同的踢球规则,在游戏中尽情发挥自己的实力2.全新游戏比赛规则,感受绿茵足球的战斗乐趣
4.9
极速逃亡3是一款十分有趣的逃脱类游戏,在游戏中有很多的武器可以让玩家来进行选择,游戏中的武器都是十分地好用的,玩家可以在游戏中通过自己的闯关在游戏中获得更多的武器来帮助自己进行闯关。游戏特色1、游戏的玩法十分新颖,玩家可以轻松尝试全新的逃脱玩法。2、海量关卡自由挑战,每次闯关都是一次全新的体验。3、完成游游戏的逃脱任务,获取丰厚的游戏奖励。游戏魅力1、玩家要快速找到敌人防御最薄弱的环节,利用这样的
3.5